联系人:挂号跑腿 | 微信:18910579989| 手机号码:18910579989
日前,教育部公布了最新的学位授予单位(不含军队单位)自主设置交叉学科的名单。
学位授予单位(不含军队单位)自主设置
交叉学科名单
(截至2024年6月30日)






















01
什么是交叉学科?
交叉学科是指不同学科之间相互交叉、融合、渗透而出现的新兴学科。自2021年成为我国第14个学科门类后,备受各界关注。
交叉学科可以是自然科学与人文社会科学之间的交叉而形成的新兴学科,也可以是自然科学和人文社会科学内部不同分支学科的交叉而形成的新兴学科,还可以是技术科学和人文社会科学内部不同分支学科的交叉而形成的新兴学科。
简单而言,即是涉及多学科知识从而形成的一门新的学科,例如,传媒经济学(交叉学科)即涉及了新闻传播学、应用经济学、工商管理等知识。
02
交叉学科布局以新工科为主
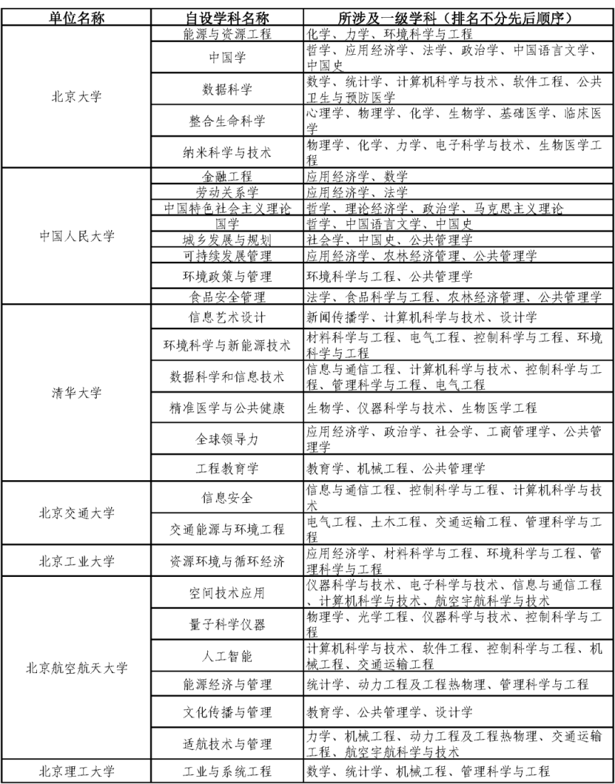
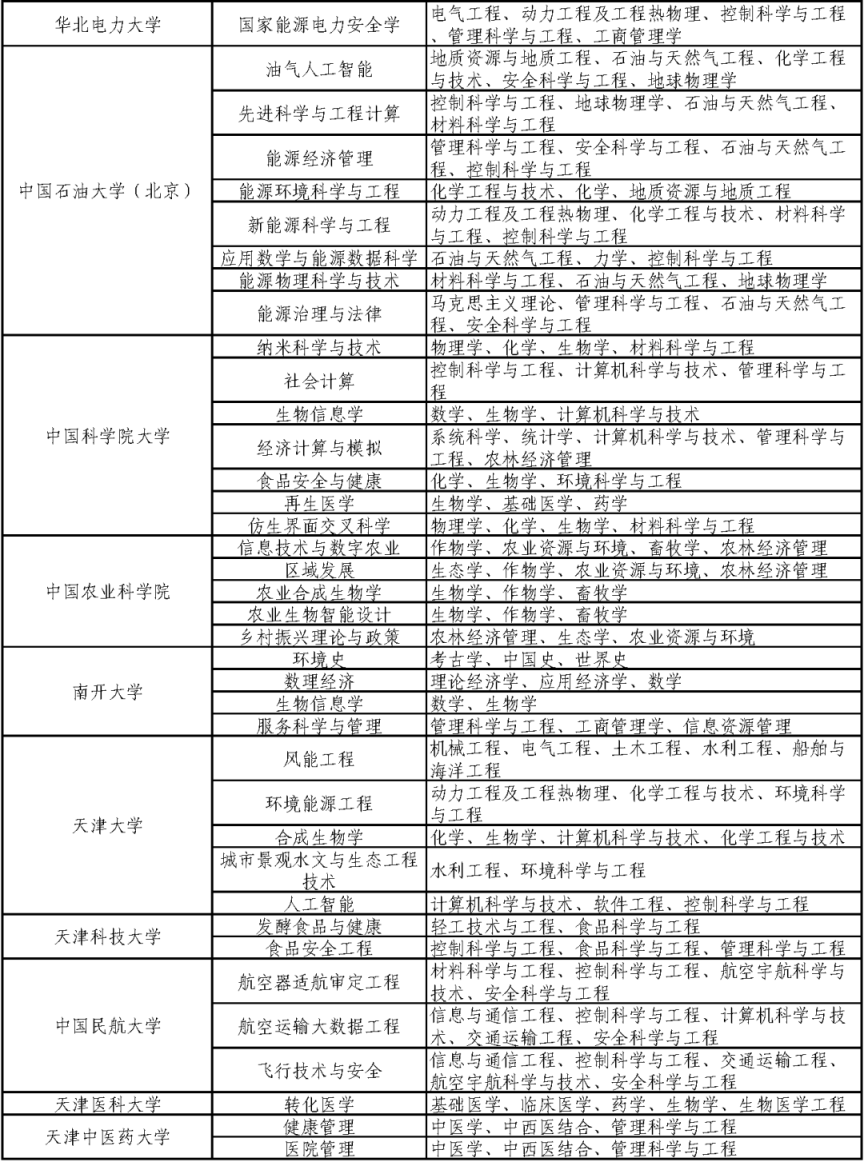
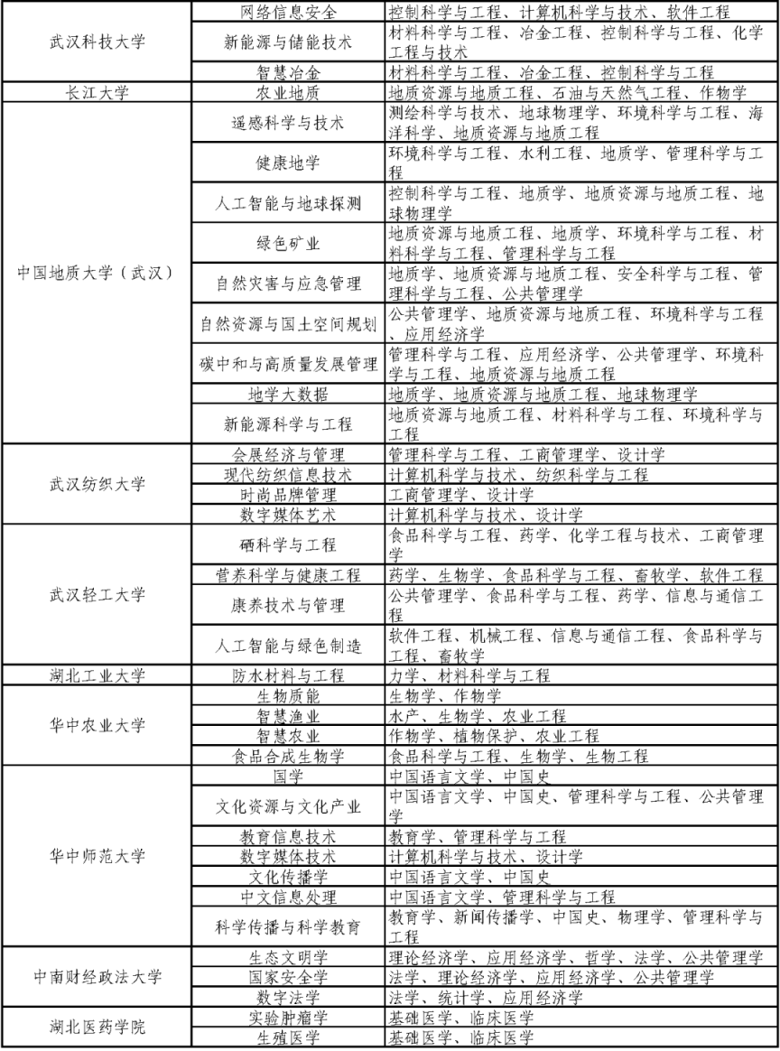
据统计,此次公布的名单共涉及北京32所高校,137个自设交叉学科。
从自主设置的交叉学科数来看,首都师范大学位居榜首,高达9个。
中国人民大学、北京理工大学、中央民族大学、中国石油大学(北京)各有8个交叉学科。
北京科技大学、中国传媒大学、华北电力大学、中国科学院大学各有7个交叉学科。
由高校自设交叉学科,哪个学科门类最受青睐?不难看出,几乎每一所入列高校都开展了新工科背景下的多学科交叉融合。
比如首都师范大学的交叉学科生物信息学,涉及生物学、生态学、数学、统计学等学科。
北京航空航天大学自设的能源经济与管理学科,融合了统计学、动力工程及工程热物理、管理科学与工程。
华北电力大学自设的国家能源电力安全学,则涉及电气工程、动力工程及工程热物理、控制科学与工程、工商管理学等学科。
近年来,服务新工科建设已成为交叉学科建设的主要方向,也体现了高校顺应时代发展、回应经济社会发展需求的积极行动。
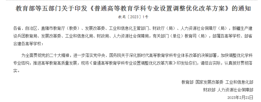
相关政策也给出了明确支持。去年初,教育部等五部门印发《普通高等教育学科专业设置调整优化改革方案》,要求高校主动适应产业发展趋势,主动服务制造强国战略,围绕新的工科专业,工科专业的新要求,交叉融合再出新。

此外,无论是与哪些学科交叉,高校往往会优先考虑本校优势学科。
比如北京建筑大学设置的唯一交叉学科为建筑遗产保护。
中国传媒大学设置的7个交叉学科中,其中5个文化产业新媒体、互联网信息、信息传播学、文化发展与传播,均与该校优势学科新闻传播学融合;另外2个艺术与科学、数字艺术,则与优势学科信息与通信工程融合。
中央民族大学自设的中华民族共同体学,涉及民族学、社会学、中国语言文学等多个一级学科。
应时而生,因需而建。习近平总书记多次力挺交叉学科,2016年,总书记提出厚实学科基础,培育新兴交叉学科生长点,2018年,他在北京大学考察时指出要下大气力组建交叉学科群。今年9月10日,总书记在全国教育大会上再次强调,要加强基础学科、新兴学科、交叉学科建设和拔尖人才培养。
强大的社会需求驱动学科交融,在系列政策的强有力支持下,交叉学科正在驶入培育成长的快车道。
当然,发展交叉学科不是从0到1,而是从1到+。新一轮科技革命和产业变革正加速演进,传统学科的升级改造、学科之间的深度交叉融合势不可挡。
作为学生及家长,在考虑是否报考交叉学科时,还应全面考量个人兴趣与职业规划、学科特点与发展前景、学校与专业实力以及学业压力与就业前景等多个方面。
Q
你认为报考交叉学科最大的挑战是什么?
在选择交叉学科时你更看重哪些因素?
你如何看待交叉学科在未来的就业前景?
欢迎评论区讨论!
类似:天津各大医院黄牛代挂号电话票贩子号贩子网上预约挂号,住院检查加快,探索网络安全新边界 打造更具韧性的数字经济“生命线”,首都医科大学附属阜外医院黄牛代挂号电话票贩子号贩子网上预约挂号,住院检查加快,能源转型持续推进 设备更新释放绿色发展动
